
(来源:东北通信科技最前沿)实盘配资公司

报告摘要:
公司是国内新材料行业领跑者,功能性涂层复合材料生产的领军企业。主要从事业务为薄膜的功能化,专注研发、生产和销售功能性薄膜材料、电子级胶粘材料、热管理复合材料及薄膜包装材料等产品,广泛应用于消费电子、新能源汽车、新型显示、家用电器等领域。目前,公司是国内少数在高分子材料聚合、涂层配方优化、功能结构设计、产品精密涂布以及新技术产业化应用等方面具有领先优势的高新技术企业。
公司持续向产业链上游延伸,解决卡脖子材料进口替代,"嵌入式"研发体系助力实现全产业链一体化。自2020年起,公司不断加大资本开支,包括高解析度PET光学膜项目、OCA光学胶膜项目等多个重大投资项目先后开建。目前,公司通过产业链上下游垂直整合,实现自制胶水、PET基膜及离型膜等关键原材料产品,以满足自身对部分高端原材料的需求,“嵌入式研发”模式精准定位下游客户需求,形成"胶膜协同"的差异化竞争力。构建从“胶水/基膜—离型膜—成品膜—贴合膜组—CNAS 自主检测”一体化产业链,与终端客户建立直接联系,粘性极强。
前期大规模资本开支所导致的短期财务阵痛已过,业绩拐点已现。营收方面,2015-2024年,公司营收整体保持增长态势,CAGR为13.4%。收入与利润的背离,主要系公司于2021年至2023年期间进行了密集的资本开支,总投资约40亿元。大规模的在建工程于2023-2024年集中完工并转为固定资产,从而导致公司的年折旧与摊销成本出现大幅增长,拖累公司利润端表现。但我们认为,年折旧额已到达顶峰,2025年Q1-3营收端不断突破新高,业绩拐点已现。
公司围绕大客户产业高端化重点布局,打开新增量空间。公司绑定大客户,在高端技术领域进行优先布局。1)公司在磁电藕合技术方面进行提前布局,已具备技术储备和专利,后续有望作为企业级存储新型介质。2)面对显示技术多元化应用的精准需求,公司前瞻性地选择了PVD技术路线,成功建设了首条PVD产线,已掌握了干法PVD溅射镀膜技术相关工艺,该技术或将带来新一轮屏显技术革命,公司深度受益。
盈利预测&投资建议:预计2025-2027年公司归母净利润分别为0.94/ 4.03/ 7.51亿元,同比增长分别为+71.43%/ +328.06%/ +86.51%,对应PE 分别为132x/ 31x/ 16x,首次覆盖,给予“买入”评级。
风险提示:核心竞争力风险,行业竞争风险,供应链风险,产品价格下降的风险,客户导入不及预期风险,业绩预测和估值判断不达预期。



01
公司概况:立足功能性涂层,打造一体化新材料平台
1.1
公司简介与核心业务布局
公司具备功能性涂层复合材料核心竞争力,为行业内具有平台型特征的领军企业。公司成立于2006年,凭借其在胶粘剂及功能性涂层材料领域的持续创新,已发展成为一家集研发、生产、销售于一体的国家级专精特新“小巨人”企业。公司的核心竞争力在于其强大的自主研发能力,是国内为数不多能够对标全球行业龙头(例如美国3M、日本东丽等),具备从涂布原料的自主开发与合成为起点,进行全链条产品开发的企业。
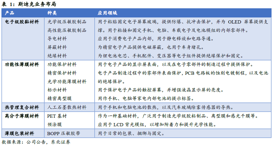
公司产品矩阵多元覆盖,电子级胶粘料占据核心。公司的主营业务收入结构清晰,主要由五大核心产品矩阵构成:电子级胶粘材料、功能性薄膜材料、薄膜包装材料、高分子薄膜材料以及热管理复合材料。其中,电子级胶粘材料是公司绝对的营收基石,根据数据显示,其在2024年的主营业务收入中占比高达52.95%;功能性薄膜材料与薄膜包装材料亦是重要的收入来源,合计贡献了36.71%的收入份额。
公司产品应用深度嵌入终端,性能与可靠性显著提升。公司的产品生态系统覆盖了广泛的高精尖产业领域,包括消费电子、新型显示、新能源汽车、家用电器、微电子及多层片式陶瓷电容器等。具体而言,其精密材料解决方案被深度集成于智能手机、平板电脑、笔记本电脑、可穿戴设备以及汽车电子等终端产品中。这些材料是赋予设备粘接、保护、电磁屏蔽、导热、散热、防尘、绝缘和导电功能的关键部件,对于提升终端产品的性能、可靠性与用户体验至关重要。


公司处于电子产业链上游,应用场景广泛:
公司作为功能性涂层复合材料的核心供应商,在电子产业链中扮演着上游关键角色。公司产品广泛应用于智能手机、平板电脑、笔记本电脑、可穿戴设备以及汽车电子等领域,实现粘接、保护、导热、散热、绝缘等多种功能。
上游:公司上游原材料主要包括双向拉伸聚丙烯薄膜(BOPP)、聚酯(PET)薄膜、聚酰亚胺(PI)薄膜等薄膜基材,以及亚克力胶、硅胶等胶材料,为强化供应链自主可控并提升竞争力,公司积极向上游原材料领域延伸,目前已能够自制胶水、PET基膜及离型膜等关键原材料,有效降低了对部分高端进口材料的依赖。
下游:在市场拓展与客户合作方面,公司采用独特的“嵌入式研发”模式,与下游消费电子和汽车电子领域的品牌终端客户建立了直接且紧密的联系。公司根据终端客户对产品性能的具体要求进行针对性开发,待产品通过认证后,由终端客户指定其合作的模切厂向公司进行采购。这种深度绑定的合作模式不仅增强了客户黏性,也为公司持续的技术创新和产品升级提供了动力。


1.2
公司发展历程:从追赶到引领的跨越式进阶
2006年:公司在江苏太仓成立,初期专注于生产普通保护材料和传统胶粘产品。
2007年:自主开发的超薄双面胶带成功替代日本进口产品,成为国内领先者。
2010年:开始建设泗洪生产基地,并通过三星供应商认证。
2015年:2.2万平方米全域百级无尘车间建成,日德生产线全面投入生产。
2016年:成为苹果iPhone表面保护膜的唯一国内供应商。
2017年:为特斯拉(Tesla)开发的弹性导热组件,成为Model3的唯一供应商。
2018年:与富士康达成战略合作关系,为其提供全系列制程保护膜的总体解决方案。
2019年:于11月25日成功在深圳证券交易所创业板挂牌上市。
2020年:向产业链上游扩展业务,投资建设高解析度PET光学膜项目、OCA光学胶膜项目等多个重大项目;与华为开展深度合作,成为特斯拉自制电池膜材料解决方案综合供应商。
2021年:旗下折叠屏用OCA产品首次通过客户验证,实现小批量出货,为国内首家量产企业。
2024年:湿法AR膜/抗冲系列“双产品”完成量产,在全球范围内创新性地提出了“多层柔性光学材料复合应用”方案。
公司通过技术升级和战略投资,加速高端材料的国产替代进程。公司持续加大研发投入,增加资本开支,旨在巩固其国内技术领先地位的同时,追赶全球行业龙头。公司近年先后攻克美国3M、日本东丽公司等部分关键牌号,现已达到世界领先技术水平。公司下游客户结构稳固,包括苹果、特斯拉、META、华为、小米、OPPO、VIVO等国内外领先科技企业,公司通过与客户建立战略合作,参与前端科研项目,从而逐步由零部件供应商,向平台型企业进行转型。

1.3
财务分析
公司近期财务报告呈现“剪刀差”特征,即营业收入保持高速增长,归母净利润却出现显著波动甚至下滑。我们认为该现象并非源于公司主营业务的衰退,而是由于公司主动进行战略转型和大规模资本投入所带来的可预期的短期财务阵痛。
公司营收端保持高速增长,利润端短期承压。2019-2024年公司营收保持增长,由2019年14.33亿元增长至2024年26.91亿元,CAGR为13.43%;其中,2024年公司实现营业收入26.91亿元,同比+36.68%,主要系:1)公司下游市场需求增长;2)公司市场份额持续扩张。同期,公司实现归母净利润0.55亿元,同比-2.11%。收入与利润的背离,主要系公司自2019年确立向高端化、重投入进行战略转型,于2021年至2023年期间进行了密集的资本开支,总投资约40亿元。大规模的在建工程于2023-2024年集中完工并转为固定资产,从而导致公司的年折旧与摊销成本出现大幅增长,从而拖累公司利润端表现。目前公司已实现“PET基膜-离型膜-胶水-功能涂层材料”的全产业链一体化布局,新建产能处于爬坡阶段,盈利能力未来有望呈现爆发式增长。




年折旧额已到达顶峰,2025年Q1-3营收端不断突破新高,业绩拐点已现。截至2024年年底,公司在建工程仅剩1.68亿元,同比-83.74%;固定资产规模43.89亿元,同比+24.93%,在建工程转固已基本完成。2025年Q1-3,公司营收持续保持增长,Q1/ Q2/ Q3分别实现营收6.71亿元/ 7.25亿元/ 8.43亿元,2024年,公司单季度营收中枢围绕6.7亿元左右,2025Q2脱离中枢达到7.25亿元,并于Q3进一步增长,确认增长趋势。我们认为,公司受益于高端产品的突破上量,预计2025年Q4有望突破10亿元营收平台,并于全年实现规模盈利。

公司毛利保持稳健,现金流明显改善。尽管近年净利润承压,但公司的核心盈利能力和经营健康度依然稳固。数据显示,公司的毛利率维持在22.3%的较高水平,表明其主营业务的定价能力和成本控制能力并未削弱。尽管大规模资本开支对公司整体现金流造成了阶段性压力,但其经营性现金流持续表现强劲,显示出核心业务稳固的“造血”能力。

1.4
持续研发投入,构筑技术护城河
公司始终将研发创新置于核心战略位置,持续加大研发投入。2024年研发费用达到2.40亿元,同比+21.77%,研发费用率为8.93%。公司在“胶&膜协同创新”的底层逻辑驱动下,不断延伸产业链能力,重点提升关键原材料的自制比例,例如在光学显示领域,公司已实现柔性显示用材料的技术迭代并成功应用于产业化。凭借扎实的研发工作,公司于2024年获评江苏省人民政府颁发的“江苏省科学技术三等奖”。同时,公司高度重视与高校及科研院所的协同创新,与南京大学、东南大学、东华大学等多所高校建立了稳定的科研交流机制,并自2010年起多次获批设立江苏省企业研究生工作站、博士后创新实践基地等研发平台。通过整合内外部资源,公司致力于打造全球先进的研发平台,以强大的自主研发能力为新产品开发、现有产品迭代及产业化应用提供坚实保障。

公司通过持续优化产品结构,显著提升了高附加值产品的销量与价值。2024年,公司光学显示、新能源和PET薄膜三大业务板块协同发力,共同驱动胶&膜业务实现强劲增长。具体而言,电子级胶粘材料业务收入达到14.24亿元,同比大幅增长65.93%,占公司总收入的比例提升至55%,这主要得益于新能源汽车电子用材料的持续放量,以及OCA光学胶产品在部分终端品牌客户中实现技术突破并成功替代进口。同时,公司积极布局PET光学膜和复合铜箔等新兴前沿业务,推动高分子薄膜材料收入在2024年达到1.41亿元,同比增长高达157.96%,显示出在新兴材料领域的强劲增长潜力。

02
主业行业复苏,逆势扩张抓住市场机遇
2.1
下游市场需求向好,行业复苏
下游市场需求向好,新应用场景带来增量市场空间:
2017-2020年,电子终端产品出货量持续下行。根据IDC数据显示,2016年全球智能手机出货量达到高峰,为14.71亿部,同比增长2.3%。随后几年,出货量持续下降。其中,2017年全球智能手机出货量为14.65亿部,同比-0.4%;2018年出货量下滑至13.95亿部,同比-4.8%;2019年出货量降至13.71亿部,同比-1.7%;2020年更是受疫情影响,出货量进一步下降至12.92亿部,同比下降5.8%。
伴随着折叠屏、新能源汽车、AR/VR 眼镜等新应用场景的持续拓展,下游市场空间增长。根据IDC数据,自2024年起,全球智能手机市场步入复苏通道。据机构数据显示,2024年全球智能手机出货量约12.2亿部,同比增长7%,结束连续两年下滑态势;2025年预计出货量将进一步增至12.4亿部,增速约1%,市场进入温和增长阶段。与此同时,中国国内市场也实现触底反弹,2024年全年智能手机出货量约2.86亿台,同比增长5.6%,主要受益于过去几年被压抑的换机需求集中释放,以及全国性消费补贴政策的推动。
产品创新方面,折叠屏&AI手机成为重要增长点。2024年中国市场折叠屏手机出货量达917万台,同比增长30.8%,虽增速较前几年放缓,但仍为整体市场注入新动力。此外,AI手机渗透率快速提升,预计2025年全球AI手机出货量将接近4亿台,渗透率有望达到32%,成为推动换机需求的关键因素。

2.2
逆势扩张,“一体化产业链+嵌入式研发”构筑行业标杆
公司近年逆势扩张,构建行业稀缺的“一站式”综合解决方案。我国功能性涂层复合材料行业曾长期面临产业链上下游被海外厂商技术垄断的困境,本土企业在胶水配方、基膜采购、制程工艺及加工设备等环节存在明显短板,呈现“缺头漏尾”的发展不平衡状态。行业普遍存在“拉膜企业外购胶水”或“胶水厂商依赖第三方基膜”的割裂局面。近年来,随着市场需求升级和客户定制化要求提高,行业竞争逐步从单一价格竞争转向技术、品牌及综合解决方案能力的比拼。
斯迪克近年逆势扩张,持续向产业链上游原材料进行布局,现已具备“胶-膜-涂”三位一体的垂直整合能力,形成了行业稀缺的“一站式”综合解决方案。公司在胶水与黏结材料配方自主研发、涂层聚合、精密涂布等核心环节实现技术突破,构建了从基膜、离型膜到成品膜组的一体化产业链。通过胶水/基膜—离型膜—成品膜—贴合膜组—CNAS自主检测的全流程闭环,公司能够精准响应客户需求,缩短研发周期,提升交付效率,实现了从材料自主到检测认证的全链条可控。这种深度融合的产业链竞争力,不仅打破了海外技术封锁下的被动局面,更推动行业向高技术附加值、一体化服务方向升级。
薄膜研发&制造能力:公司在薄膜制造领域通过自建高解析度PET基膜产线,实现了关键原材料国产化突破,公司的光学级PET基膜已应用于OCA光学胶、MLCC离型膜等高端领域,打破了日本东丽、三菱等国际厂商的长期垄断。在基础能力建设方面,公司于2010年至2015年间在泗洪生产基地建成了面积达2.2万平方米的百级洁净涂布车间(每立方英尺内粒径0.5微米的颗粒数不超过100个),达到行业最高洁净等级,并配备多条来自日本、德国的定制化专用生产线,为高质量、高性能精密涂层材料的开发与生产提供了坚实支撑。公司持续推进产能扩张、技术升级与产业链延伸,目前已建成并投入运行3条进口PET光学膜拉膜线及10条进口离型膜生产线,离型膜已基本实现全自产;对光学性能要求较高的PET基膜,则采取部分自产、部分外购的策略,未来将进一步提升高端基膜的自给率,以对标日韩领先厂商。

胶水研发&制造能力:公司在胶水自主化制造领域构建了区别于国内同行的核心竞争优势,实现了从关键原材料到应用技术的全链条布局。公司现已形成18.5万吨的胶水合成产能,胶水自供率高达90%,覆盖从丙烯酸酯聚合物到环氧树脂体系等多种材料体系,展现出深厚的技术积累和规模化生产能力。在技术研发层面,公司拥有覆盖胶黏剂原材料配方、分子结构设计、产业化技术方案及生产装备的系列发明专利。公司已完成由“普通涂布厂”到“核心材料自研驱动者”的华丽转型,在高分子材料聚合与涂层配方领域具备行业领先地位,是国内少数实现高端胶粘材料自主可控的企业。

2.3
创新+整合,构建核心壁垒
公司近年专注于电子级胶粘材料与功能性薄膜材料两大业务板块,已具备核心竞争力。2024年,电子级胶粘材料与功能性薄膜材料两大产品合计贡献公司总营收的72.18%,其中电子级胶粘材料占比52.95%,功能性薄膜材料占比19.23%。另外,电子级胶粘材料与功能性薄膜材料两项业务毛利率分别为37.48%/ 18.78%,显著高于其他业务,共同构成驱动公司业绩增长的核心引擎。

2.3.1 电子级胶粘材料
电子级胶粘材料是消费电子产品结构装配的核心材料。通过提供可靠粘接性能和特定功能(如导电、屏蔽、遮光等),在智能手机、笔记本电脑、平板电脑、电视和显示器、可穿戴设备、OLED柔性屏等终端产品的制造中扮演关键角色。其细分类型包括光学级压敏胶制品(OCA)、导电材料、屏蔽材料、绝缘材料和高性能压敏胶制品等,各类材料均针对电子产品的轻量化、高性能化需求发展出专业化应用场景。
光学级压敏胶制品(OCA):是一类具有优异光学透明性、耐老化性和粘接性能的高分子材料,其光透过率常超过90%,且具备低雾度、耐紫外线等特性。OCA光学胶广泛应用于智能手机、平板电脑、可穿戴设备及车载显示系统的触摸屏与液晶模组全贴合工艺,能有效减少显示色差、提升对比度,并避免传统胶水常见的气泡和黄变问题。随着柔性显示技术的发展,OCA胶在折叠屏手机等新兴领域的需求显著增长,例如福莱新材的电子级功能材料已应用于折叠屏手机的胶带系列和保护膜系列。
高性能压敏胶制品:依托其独特的液体粘性与固体弹性结合特性,可通过指触压力实现快速粘接,简化电子产品组装流程。这类材料在结构装配中展现出内聚力强、固化收缩率低、耐热性好等优势,特别适用于手机窄边框设计、笔记本电脑内部元件固定等空间受限场景。例如,PUR热熔胶因其可返修性和细胶线适用性,被用于手机屏幕与支架的粘接,而安川新材等企业则针对电路防护需求开发了定制化压敏胶解决方案。
导电材料:通过基体树脂与导电粒子(如银、碳等)形成导电路径,实现粘接与导电双功能。其在电子装配中用于接地、消除电位差,例如在柔性电子制造中构成导电路径,确保可穿戴设备在弯曲时保持信号稳定性。
屏蔽材料:由基材(如PET薄膜)和导电涂层组成,通过阻断电磁干扰与射频干扰,保护无线充电模组、汽车电子等精密元件正常运作,技术附加值较高。
绝缘材料:通过隔离不同电位部件,防止漏电和短路,确保电流沿规定路径传输。其性能要求包括高绝缘强度、耐化学腐蚀和机械稳定性,广泛应用于电路板封装、电池模块隔离等场景。随着电子产品向高集成度发展,绝缘材料与散热材料、抗震材料的复合化趋势显著,例如新能源电池电芯胶带需同时满足绝缘与热管理需求。
电子级胶粘材料行业伴随5G、物联网和柔性电子技术迭代持续升级,虚拟现实、自动驾驶等新兴领域对材料性能要求的提升,电子级胶粘材料将进一步向多功能集成、高性能化方向演进。
OCA光学胶,皇冠上的明珠:
OCA,高端电子设备显示模组中的核心角色。作为一种关键的特种粘胶剂,深度融合了光学透明特性与精密粘接技术。其通过无基材的双面胶带结构,实现了高透光率(通常超过95%,部分可达99%以上)、低雾度、高粘接强度及优异的耐候性,能有效避免黄化、老化或气泡产生,显著提升显示品质和设备可靠性。
从应用领域分布来看,OCA光学胶的需求高度集中于消费电子领域。以2021年数据为例,智能手机占据中国OCA光学胶应用的主导地位,比例达52.90%,平板电脑占27.30%,而笔记本、车载显示及其他领域合计占19.79%。这一分布反映了智能手机市场对显示效果和轻薄化要求的驱动作用,同时车载显示、大尺寸平板等新兴需求正进一步拓展市场空间。

在技术层面,OCA光学胶的价值体现在对光学性能的精准控制(如色差、雾度调节)以及材料创新的协同作用。其通过减少眩光、提升对比度、增强结构强度,推动电子设备向更轻薄、高可靠方向演进。然而,OCA光学胶的技术壁垒较高,需平衡透光率、粘接强度、耐候性等多维度性能,且对光学纯净度、分子稳定性有极严苛要求,使其成为电子胶粘材料领域的技术制高点。
国内起步较晚,当前市场格局以外资企业为主导。目前,3M、三菱树脂等占据高端市场大部分份额。但随着国内厂商在技术研发上的突破,部分企业已逐步实现中低端产品的进口替代,并在全贴合OCA胶领域加速追赶。这一国产化进程有望提升供应链安全性,并推动OCA光学胶在更多新兴显示场景中的规模化应用。
OCA光学胶产业的高壁垒在于技术、资金和产业链协同能力。OCA光学胶的制造与应用是技术密集、资本密集和高度依赖产业链协同的综合性领域,其门槛主要体现在上游核心原材料、中游精密工艺以及终端产品性能等多个层面。
上游原材料供应受制于国际厂商:OCA光学胶的上游关键原材料,包括PET聚酯薄膜、PO聚烯烃薄膜等基材,以及丙烯酸压敏胶、环氧树脂等胶黏剂,长期由3M、日东电工、三菱化学等国际企业主导供应。这一格局导致原材料价格波动较大,对中游生产企业的成本控制带来持续压力。在离型膜等辅助材料方面,国内产业起步相对较晚,目前多数仍依赖日韩企业的产品。
中游生产工艺面临设备与技术瓶颈:在中游的涂布和模切加工环节,精密设备对于产品良率至关重要,但高精度涂布模切设备目前主要依赖从美、日、韩等国进口,这些设备不仅售价高昂,也时常面临供不应求的局面。近几年,国内厂商通过引进先进生产线来提升工艺水平,有部分企业已经达到跟国际大厂相当的水平。
产品性能指标凸显国内外技术差距:以国际领先企业如3M的产品为例,其OCA光学胶通常具备高穿透度(透光率常高于92%)、低雾度(小于1%)和极低的色度变化(b*值小于0.5)等高性能指标。国内企业与国外同行差距的主要原因之一在于基础核心技术,特别是在配方设计与树脂合成方面的积累不足,这限制了产品最终品质的提升及其在新项目中的配套开发能力。此外,OCA光学胶在终端应用中的成本占比虽小,但其性能要求极高,下游客户对更换材料供应商持审慎态度,这使得国内企业进入主流供应链的验证周期长、门槛高。
OCA光学胶的需求和供给:
需求端:OCA光学胶市场需求正经历结构性升级,核心驱动力集中于折叠屏手机、VR/AR设备及车载显示三大领域。这些新兴应用场景对OCA的光学性能、环境稳定性和材料耐久性提出了更高要求,推动产业链向高性能化方向发展。
在智能手机领域,折叠屏技术的商业化普及成为关键增长点。随着折叠屏供应链技术逐步成熟和价格持续下探,折叠屏手机在重量、厚度及性能体验上得到了持续改善,从而导致折叠手机商业化普及程度提升。2024年全球可折叠智能手机出货量增速有所放缓,同比增速为2.9%,前六大厂商分别为三星、华为、摩托罗拉、荣耀、小米和OPPO。但中国市场表现显著优于全球整体水平,呈现强劲增长势头。数据显示,中国折叠屏手机出货量从 2020 年仅50万台起步规模,到2024年的出货量859万台,2025年预计突破1490.3 万台。当前,中国已成为全球最大的折叠屏智能手机市场,其增长动力来源于华为、荣耀等本土品牌的强势推动,以及更多厂商参与和产品多样化带来的市场竞争活力。随着折叠屏手机市场的快速扩张,OCA光学胶膜市场同步进入“量价齐升”的发展阶段。在价值量方面,折叠屏手机所需OCA胶膜单价约为647.69元/平方米,达到普通手机OCA胶膜单价的4.6倍。在用量方面,每部折叠屏手机所需OCA光学胶片数不少于两片,且因屏幕尺寸增大(折叠手机屏幕尺寸约8英寸,大于普通手机的6英寸),单片OCA的使用面积也相应提升,推动单机价值量显著上升。

VR/AR设备市场同样呈现强劲增长态势。VR/AR设备市场的复苏与技术进步,正为OCA光学胶开辟一条显著区别于传统消费电子的高增长赛道。根据IDC报告,2024年全球AR/VR头戴设备出货量在经历两年下滑后重回增长轨道,同比增长10%。预计在 2025 年至 2029 年期间,CAGR将达到38.6%。这一增长动力主要源于苹果Vision Pro、Meta Quest 3等新一代设备的推出,以及商业应用场景的显著扩展。技术方案的革新是驱动OCA用量提升的核心因素。随着Pancake光学方案成为主流,它通过折叠光路大幅减小了设备体积并提升了成像质量。这种方案导致单台设备内部需要粘贴的光学膜层数量急剧增加,进而使得OCA光学胶的用量从传统方案的5-8片大幅跃升至12-15片。VR/AR赛道不仅为OCA光学胶带来了明确的增量市场,更通过更高的性能要求和更复杂的应用场景,倒逼材料技术迭代升级。对于行业内企业而言,抓住此次技术突破与产业链生态重构的双重机遇,是在未来市场竞争中抢占先手的关键。


车载显示领域在汽车智能化浪潮下成为OCA需求的新引擎。车载OCA需在-40℃至85℃的极端温度范围内保持稳定性,同时满足透光率>99%、雾度<0.1%的严苛标准。此外,车载显示大屏化趋势使单辆车OCA用量达手机的30倍(15英寸中控屏约需1.2㎡胶膜),进一步放大市场需求。
综合来看,OCA光学胶市场在柔性显示、沉浸式交互及汽车电子三大趋势的推动下,正从规模扩张向技术密集型升级转型。未来,随着国产厂商在高端材料领域的持续投入,OCA产业链有望逐步突破海外技术垄断,实现结构性优化。
供给端:OCA光学胶市场长期呈现国际巨头主导、国内企业加速追赶的竞争格局。全球市场主要欧美日韩企业所占据,这些企业凭借先发技术优势和成熟供应链体系,构成行业的第一梯队。近年来,以斯迪克、晶华新材、鹿山新材为代表的国内企业,通过积极的产业链纵向整合与持续的技术研发投入,已在薄型OCA、车载显示用OCA以及折叠屏OCA等关键技术领域取得实质性突破,国产化替代趋势日益清晰。国产企业凭借对本土市场需求快速响应的服务优势、更具竞争力的成本结构以及持续的技术迭代,国产OCA光学胶的替代进程正从智能手机、平板电脑等传统消费电子领域,向车载显示(要求-40℃至85℃宽温工作稳定性)、折叠屏(需承受20万次以上弯折)等高附加值应用场景加速渗透。预计未来五年,随着国内厂商在核心技术上的进一步突破和产能的持续释放,全球OCA光学胶市场的竞争格局有望被重塑,国产份额将显著提升。
斯迪克作为国产功能性涂层复合材料企业的代表,在OCA光学胶领域实现了从技术追赶到市场应用的重要突破。公司自2006年成立以来,从传统胶带和膜材生产起步,逐步通过技术积累向高端功能性材料升级,并于2016年启动OCA光学胶的研发,分别在2019年、2021年和2024年实现了VR用、折叠屏用以及曲面OCA光学胶的量产,完成了产品线的迭代与拓展。
在产品性能方面,斯迪克的OCA光学胶已达到行业领先水平。公司所生产的OCA光学胶透光率已超过92%,雾度低于0.5%,常温耐折性超过20万次,并能适应-40℃至60℃的极端工作环境。为支撑规模化生产,公司通过IPO募投项目投入3.11亿元建设产线,形成每年2600万平方米的产能,进一步巩固了其在国产OCA光学胶领域的领先地位。
在客户合作方面,斯迪克已完成战略性升级。公司在2023至2024年间实现了客户结构的战略性升级,与北美VR头部客户以及国内主流折叠屏手机厂商建立深度合作,形成“消费电子+新兴显示”双轮驱动的发展模式。在VR/AR领域,公司通过自主研发的多层OCA贴合技术,成为Meta旗下Pancake光学方案的核心供应商,累计完成光学膜贴合面积超过10万平方米。在折叠屏领域,斯迪克攻克了20万次动态弯折的技术瓶颈,并通过材料创新提升用户体验,成为国内首家具备AR减反层量产能力的企业。
2.3.2 功能性薄膜材料
功能性薄膜材料作为新材料产业的关键分支,是指通过特殊结构设计或成分改性,具备光学、电学、分离、阻隔等一种或多种特定功能的薄膜材料。这类材料通常以有机高分子材料与无机材料复合制成,采用多层复合层叠设计,其厚度通常在微米甚至纳米级别,却能在众多工业领域发挥关键作用。从材料结构看,功能性薄膜通常由支撑体、功能层和保护层复合构成。支撑体多采用聚酯(PET)、聚酰亚胺(PI)等材料承担机械支撑作用;功能层则通过涂布、沉积等工艺形成,可实现阻隔性、透光性或导电性等特定性能;保护层则用于提升膜体的耐久性。这种精密的结构设计使得薄膜能够在PET等基材表面形成具有抗刮伤、增透减反射、抗静电、耐高温、高阻隔等多种特殊功能。
感光干膜:
属于PCB制造过程中的关键耗材,其曝光效率与附着力直接决定 HDI 板、IC 载板等高端产品的良率。回顾行业周期,2021-2022年全球PCB供需失衡催生消费泡沫,疫情后受去库存及加息影响,2023年产值大幅回调并触底。2024年随全球经济企稳,叠加AI技术革新、新能源汽车放量及消费电子回暖,行业复苏并开启新增长周期。据Prismark预测,2025-2029年全球PCB行业产值将以CAGR 4.8%稳步攀升,预计2029年将突破940亿美元规模。具体至感光干膜细分赛道,尽管其在PCB产业链整体价值占比仅2%,但市场规模保持稳健增长态势:据华经情报网数据,全球感光干膜出货量从2016年的9.48亿平方米增至2024年的13.4亿平方米,预计2028年将突破15亿平方米;国内市场方面,2024年市场规模达67.1亿元,较2014年的30.84亿元实现翻倍增长,2025年有望进一步攀升至70亿元以上。
公司产品应用在UV和LDI曝光机上PCB外层蚀刻和电镀制程。具备曝光效率高;出色的附着、解析力和优异的盖孔能力。

MLCC离型膜:
MLCC(片式多层陶瓷电容器)作为全球用量最大、增长迅速的基础电子元件之一,其制造过程高度依赖关键辅助材料——离型膜。在MLCC的制造成本中,离型膜占比约为10%-20%,是流延涂布成型工艺不可或缺的耗材。MLCC用离型膜通常以PET(聚酯)薄膜为基材,并在其表面涂覆一层有机硅离型剂制成。在MLCC生产的核心环节——流延工序中,离型膜发挥着承载作用:陶瓷浆料通过流延机的浇注口被均匀涂布在连续运行的PET离型膜上,形成一层薄而均匀的浆料层。随后,这片浆料层会经过热风区,使其大部分溶剂挥发,再通过加热干燥定型,最终剥离离型膜,从而得到所需的陶瓷介质膜片。据华经产业研究院数据,2022年全球 MLCC 离型膜需求量大约为133.5亿平方米,市场规模为267亿元;预计2025年MLCC离型膜需求达167.7亿平方米,市场规模可达311.5亿元。

公司在MLCC离型膜领域通过整合材料技术、精密工艺与质量控制,实现了对海外技术壁垒的突破,产品在高平整度、高洁净度及稳定的剥离性能方面已达到行业先进水平。公司的MLCC离型膜以自主研发的高品质PET基膜为基础,结合定制化的离型剂配方,能够在流延制程中稳定承载陶瓷浆料,确保成膜均匀且无褶皱。通过在高等级无尘车间内进行大宽幅精密涂布生产,斯迪克有效控制了膜面粗糙度与厚度均匀性,使其关键指标符合高端MLCC制造的要求。在剥离力控制方面,斯迪克通过其离型剂配方的精细调控,实现了剥离过程力值的平稳和较小的波动,保证了陶瓷生片在剥离过程中的完整性与可靠性。此外,斯迪克在生产中引入了全幅面瑕疵检测与厚度实时监控系统,对每一卷离型膜进行严格的质量控制,为产品的高一致性交付提供了保障。凭借其技术实力和稳定的产品表现,斯迪克MLCC离型膜已获得国内主流客户认可,并成功进入其量产供应链,标志着其在该细分领域已确立行业标杆地位。

偏光片:
偏光片领域中,保护膜、隔离膜等核心材料的本土化替代进程,正成为驱动行业新增长的关键引擎。偏光片全称为偏振光片,作为一种多层复合薄膜结构,其核心功能是允许特定偏振方向的光波通过,同时对其他偏振方向的光波形成有效阻挡。作为显示面板的核心光学膜材料,偏光片承担着控制特定光束偏振方向的重要作用,能够将自然光转化为线偏振光或圆偏振光,不仅是屏幕呈现图像的核心保障,更可显著提升画面显示清晰度。
偏光片结构组成:主要由PVA膜、TAC膜、保护膜、离型膜及压敏胶等材料复合制成,其中PVA膜是实现偏振功能的核心膜材。
偏光片下游应用:主要服务于面板产业,广泛适配手机、电脑、平板电脑、液晶电视等终端产品,覆盖消费电子等多个领域,应用场景极为广阔。
偏光片市场空间:QYResearch最新调研数据显示,2024年全球偏光片市场销售额已达98.5亿美元;预计到2031年,市场规模将攀升至127.1亿美元,2025-2031年期间CAGR为3.8%。
斯迪克聚焦偏光片产业链上游,重点布局功能保护材料与精密离型膜两大核心产品线。1)偏光片保护膜主要用于生产制程及出厂环节的防护,可有效保障产品在生产及运输过程中的完整性;2)偏光片离型膜则在生产环节中发挥关键的离型作用,为生产流程的顺畅推进提供支撑。公司持续加大研发投入,核心产品性能不断突破。据公司2024年3月申请的"具有相位延迟的偏光片保护膜及其制备方法"专利显示,该产品的双折射率Δn达到0.15,Re值较传统工艺产品提升3倍以上,彰显出强劲的技术竞争力。

03
磁介质:新领域,新引擎
新领域方面,2025年1月,公司公布专利《基于交换耦合的高记录密度磁介质及其制备方法》,该专利其核心是通过优化磁介质结构提升存储密度与热稳定性,适用于高温环境。公司该专利重点探索磁介质在企业级存储介质、工业传感器等场景的适用性。我们认为,未来磁存储介质将成为推动数据中心存储国产化替代的核心要素。
交换耦合磁介质技术的技术价值与创新突破:
交换耦合复合(Exchange-Coupled Composite,ECC)磁记录介质是近年来发展起来的一种新型磁记录介质,它通过引入交换耦合层,有效地改善了磁记录介质的热稳定性和信噪比等性能,被认为是实现更高密度磁记录的重要途径之一。
传统磁记录介质在追求更高存储密度时面临着 "磁记录三难困境"(trilemma),即存储密度、热稳定性和可写性之间的矛盾。随着存储密度的提高,磁记录位元尺寸不断缩小,当尺寸减小到纳米尺度时,热激活效应会导致存储信息的不稳定,这就是所谓的超顺磁效应。为了克服这一问题,需要使用具有更高磁晶各向异性的材料,但这又会导致写入难度的增加。
斯迪克的专利技术通过在第一软磁层、硬磁层、第二软磁层、非磁性支撑体和背涂层之间进行优化设计,利用交换耦合效应降低矫顽力,同时保持磁化状态的稳定性。该技术的核心创新在于:在磁记录层上方和下方增加一层软磁层,可以使软磁颗粒与硬磁记录颗粒处于合适的交换耦合强度;当施加一反转场时,软磁部分首先转动,通过交换耦合帮助硬磁部分反转,这样可以使所需反转场降低;交换耦合介质在降低矫顽力的同时,还能保持良好的热稳定性,这是因为交换耦合作用可以稳定磁化,提高能垒,从而防止磁化状态在高温下发生自发翻转。
存储密度优势:通过交换耦合结构设计,该技术能够在保持热稳定性的同时显著提升存储密度。通过优化软磁层和硬磁层的耦合强度,可以改善信噪比,降低读出噪声,提高存储数据的可靠性。
高温稳定性:适用于高温环境应用,这对于数据中心等企业级存储场景具有重要意义。在数据中心环境中,设备密集部署导致温度升高,传统磁介质在高温下容易出现性能衰减,而交换耦合磁介质通过稳定磁化状态,能够在高温环境下保持良好的性能稳定性。
成本效益:企业级存储对成本控制要求严格,通过提高存储密度和改善热稳定性,可以在相同的物理空间内存储更多数据,同时减少因高温导致的性能衰减,从而降低总体拥有成本(TCO)。
随着全球数据量的爆发式增长,冷数据存储需求正经历前所未有的变革,磁介质有望成为最优解决方案。企业级数据量的迅猛攀升使得长期归档、灾备存储及冷数据管理需求日益凸显,磁介质因其低成本、高耐久性与低能耗优势,在金融、电信、能源、广电及公共事业等关键领域保持不可替代的地位,斯迪克的磁介质技术有望成为满足低频数据存储需求的最优解。
04
盈利预测&投资建议
4.1
估值分析
估值方面,相比业内其他企业,更具上升空间。通过对比行业内其他几个主要企业,包括晶华新材、长阳科技、激智科技等,我们认为斯迪克应给予更高的估值。主要原因有几点:1)公司近几年逆势扩张,解决卡脖子材料进口替代,形成胶膜协同差异化竞争优势。2)前期大规模投入导致的短期财务阵痛已过,业绩拐点已现。3)公司专注技术研发,高端产品以逐步实现国产替代,份额持续提升。4)公司联合大厂客户进行先进技术研发。因此,我们认为相较业内其他企业,斯迪克更具备想象空间,应给予更高的估值。

4.2
盈利预测
预计2025-2027年公司归母净利润分别为0.94/ 4.03/ 7.51亿元,同比增长分别为+71.43%/ +328.06%/ +86.51%,对应PE 分别为132x/ 31x/ 16x,首次覆盖,给予“买入”评级。


05
风险提示
技术研发与市场转化风险:尽管斯迪克持续保持较高的研发投入,并拥有众多专利,但新产品开发本身具有不确定性。消费电子行业技术迭代迅速,如果公司未能精准把握行业趋势或客户需求,可能导致研发成果无法有效转化为市场需求的产品,造成前期投入的损失。同时,下游终端客户的认证周期长(通常为6-12个月,部分甚至超过1年),若新产品认证进度不及预期,将直接影响其市场推广和销售节奏,错失关键的市场窗口期。
市场竞争与盈利压力:功能性涂层复合材料行业竞争激烈,斯迪克不仅面临3M、德莎、日东等国际巨头在中高端市场的垄断压力,还需应对国内同行的竞争。这些国际企业品牌影响力大、技术积累深厚。虽然斯迪克通过“嵌入式研发”与客户建立紧密联系,但市场竞争加剧可能导致价格战,进而挤压利润空间。
对消费电子行业的依赖性与周期性波动:斯迪克的核心业务高度依赖消费电子产业链,产品广泛应用于智能手机、平板电脑、笔记本电脑等。这使得公司的经营业绩与消费电子行业的景气度紧密相连。该行业受宏观经济影响较大,存在明显的周期性波动和季节性特征。若全球消费需求疲软或消费者换机周期延长,智能终端出货量下滑将直接冲击公司高附加值产品的市场需求和产能利用率。尽管公司正积极拓展新能源汽车电子等新领域以降低单一行业依赖风险,但消费电子目前仍是其主要的收入和利润来源,转型成效仍需观察。
成本控制与供应链管理风险:公司主要原材料(如PET膜、BOPP膜等)价格受石油价格波动影响较大。尽管斯迪克采取了一些措施应对原材料价格波动,但在价格大幅波动时,仍可能对经营业绩造成不利影响。同时,随着公司规模扩大和项目投入运营,如何有效管理折旧、财务费用等刚性成本的上升,并提升运营效率,是对其管理能力的考验。



本文节选自东北证券研究所发布深度报告《斯迪克(300806):新材料厚积薄发迎业绩拐点,高壁垒涂布工艺助推AI存储国产替代》,具体分析内容请详见报告。
]article_adlist-->东北通信 · 要文强团队
职位 | 团队成员 | 联系方式 |
首席分析师 | 要文强 S0550523010004 | Tel 13552769350 |
证券分析师 | 刘云坤 S0550122040030 | Tel 15611880589 |
证券分析师 | 陈建森 S0550123040013 | Tel 13391134419 |
研究助理 | 万嘉奕 S0550125070009 | Tel 17796986285 |
]article_adlist-->公众号|Telecom-DBZQ
东北通信科技最前沿
]article_adlist-->//分析师声明//
作者具有中国证券业协会授予的证券投资咨询执业资格,并在中国证券业协会注册登记为证券分析师。本报告遵循合规、客观、专业、审慎的制作原则,所采用数据、资料的来源合法合规,文字阐述反映了作者的真实观点,报告结论未受任何第三方的授意或影响,特此声明。
上下滑动查看更多 ]article_adlist-->//重要声明//
本报告由东北证券股份有限公司(以下称“本公司”)制作并仅向本公司客户发布,本公司不会因任何机构或个人接收到本报告而视其为本公司的当然客户。
本公司具有中国证监会核准的证券投资咨询业务资格。
本报告中的信息均来源于公开资料,本公司对这些信息的准确性和完整性不作任何保证。报告中的内容和意见仅反映本公司于发布本报告当日的判断,不保证所包含的内容和意见不发生变化。
本报告仅供参考,并不构成对所述证券买卖的出价或征价。在任何情况下,本报告中的信息或所表述的意见均不构成对任何人的证券买卖建议。本公司及其雇员不承诺投资者一定获利,不与投资者分享投资收益,在任何情况下,我公司及其雇员对任何人使用本报告及其内容所引发的任何直接或间接损失概不负责。
本公司或其关联机构可能会持有本报告中涉及到的公司所发行的证券头寸并进行交易,并在法律许可的情况下不进行披露;可能为这些公司提供或争取提供投资银行业务、财务顾问等相关服务。
本报告版权归本公司所有。未经本公司书面许可,任何机构和个人不得以任何形式翻版、复制、发表或引用。如征得本公司同意进行引用、刊发的,须在本公司允许的范围内使用,并注明本报告的发布人和发布日期,提示使用本报告的风险。
若本公司客户(以下称“该客户”)向第三方发送本报告实盘配资公司,则由该客户独自为此发送行为负责。提醒通过此途径获得本报告的投资者注意,本公司不对通过此种途径获得本报告所引起的任何损失承担任何责任。
海量资讯、精准解读,尽在新浪财经APP
华林优配APP提示:文章来自网络,不代表本站观点。